หน้าหลัก
ค้นหา
บทความ
คำนวณ
ล๊อกอิน
สมัครสมาชิก
ยินดีต้อนรับคุณ,
บุคคลทั่วไป
กรุณา
เข้าสู่ระบบ
หรือ
ลงทะเบียน
1 ชั่วโมง
1 วัน
1 สัปดาห์
1 เดือน
ตลอดกาล
ส่งอีเมล์ยืนยันการใช้งาน?
Fri 31/Oct/2025
Aqua.c1ub.net
|
อุปกรณ์การเลี้ยง + D.I.Y.
|
อุปกรณ์การเลี้ยง
|
D.I.Y. + Homemade
|
« หัวข้อที่แล้ว
|
หัวข้อถัดไป »
หน้า:
1
ลงล่าง
ผู้เขียน
หัวข้อ:
รถกระป๋องเก่าๆ เอาไปทำอะไรดี
(อ่าน 6526 ครั้ง)
jin03
Club Brother
กระทู้: 719
10 denar
รถกระป๋องเก่าๆ เอาไปทำอะไรดี
«
เมื่อ:
23/06/12, [15:48:09] »
เรือ เครื่องบิน รถถัง ยานอวกาศ
แนะนำหน่อยครับใครมีลิ้ง อะไรง่ายๆ แนะนำด้วยครับ ขอบคุณครับ [on_026]
DekBosS
Club Follower
กระทู้: 531
100 denar
Re: รถกระป๋องเก่าๆ เอาไปทำอะไรดี
«
ตอบ #1 เมื่อ:
23/06/12, [21:52:17] »
เคยมีคนเอาโมทำเครื่องบิน ลำเล็กๆ บินได้คงไม่ไกล
Bankcaramel
Club Leader
กระทู้: 5075
0 denar
Re: รถกระป๋องเก่าๆ เอาไปทำอะไรดี
«
ตอบ #2 เมื่อ:
24/06/12, [10:13:53] »
ผมเอาไปดัดแปลงทำรีโมทได้นะครับ เอาไว้แบบว่า คุมไฟตู้ปลา อะไรประมาณนั้นไม่ต้องเอื้อมมือไป เปิดสวิทช์ อะไรประมาณนั้น กด 1ครั่งเปิด กดอีกครั้งปิด รถมี4ปุ่ม คุม 4 ได้4อย่าง
jin03
Club Brother
กระทู้: 719
10 denar
Re: รถกระป๋องเก่าๆ เอาไปทำอะไรดี
«
ตอบ #3 เมื่อ:
24/06/12, [11:42:57] »
อ้างจาก: Bankcaramel ที่ 24/06/12, [10:13:53]
ผมเอาไปดัดแปลงทำรีโมทได้นะครับ เอาไว้แบบว่า คุมไฟตู้ปลา อะไรประมาณนั้นไม่ต้องเอื้อมมือไป เปิดสวิทช์ อะไรประมาณนั้น กด 1ครั่งเปิด กดอีกครั้งปิด รถมี4ปุ่ม คุม 4 ได้4อย่าง
55 เจ่งดี ใครเห็นคงงงเลย ้hahaha
Bankcaramel
Club Leader
กระทู้: 5075
0 denar
Re: รถกระป๋องเก่าๆ เอาไปทำอะไรดี
«
ตอบ #4 เมื่อ:
24/06/12, [11:58:02] »
อ้างจาก: jin03 ที่ 24/06/12, [11:42:57]
55 เจ่งดี ใครเห็นคงงงเลย ้hahaha
มันมีตั้ง 4ปุ่ม เลยดัดแปลงเล็กๆน้อยๆ คุมไฟตู้ปลา 1 ช่อง ไฟห้องน้ำ1 ช่อง ไฟโรงรถ 1ช่อง ไฟหน้าบ้าน1ช่อง
เปลี่ยนเสาให้ยาวขึ้นไม่ต้องโม ส่วนวงจรรถ ใช้สายไฟยาว 12นิ้วทำเป็นเสาอากาศ ทำวงจร กด1ทีติด กดอีกทีดับมาพ่วง รัศมี 100 เมตร รอบบ้าน ใช้สะดวก ทำกล่องใหม่ เขียนที่ปุ่ม ว่า ใช้เปิดอะไรบ้าง วงจรก็ไม่ได้กินไฟมาก โมให้กลายเป็นใช้ไฟ 9 V พอที่จะขับรีเลย์9V ก็ใช้ได้แล้วละครับ ว่าจะลองเอาไปใช้กับระบบรดน้ำต้นไม้ก็ได้นา สะดวกดี รีโมท ใช้แบทเตอรรี่ธรรมดาก็ได้ มันจะกินไฟเฉพาะเวลากดปุ่มเท่านั้นเอง
Bankcaramel
Club Leader
กระทู้: 5075
0 denar
Re: รถกระป๋องเก่าๆ เอาไปทำอะไรดี
«
ตอบ #5 เมื่อ:
24/06/12, [12:03:31] »
อ้างจาก: DekBosS ที่ 23/06/12, [21:52:17]
เคยมีคนเอาโมทำเครื่องบิน ลำเล็กๆ บินได้คงไม่ไกล
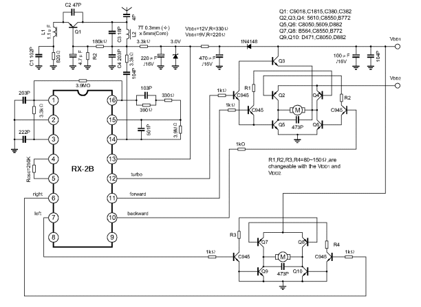
ไกลนะครับ เพราะชุดบังคับเครื่องบิน ใช้ic ตัวเดียวกับรถกระป๋องเลย รีโมทภายในเหมือนกันหมด แต่ต่างตรงที่ภาครับสัญญาณ ต้องทำให้ละเอียดกว่าเดิม+ สายอากาศที่ตัวรับสัญญาน ก็ไกลได้ 250เมตรเลย การเลือกใช้วงจรก็สำคัญ คลื่นต้องมากกว่า 40MHz ขึ้นไป คลื่นสัญญาณจะแรงดี
อันนี้รูปการโม ภาครับสัญญาณ
อันนี้ภาคส่งเปลี่ยนมาใช้แบทเตอรรี่ 9V
ชุดวงรนี้ เป็นของรถกระป๋อง T&T ในตำนานที่เอามาทำเครื่องบินครับ
«
แก้ไขครั้งสุดท้าย: 08/07/12, [02:43:16] โดย Bankcaramel
»
หน้า:
1
ขึ้นบน
Aqua.c1ub.net
|
อุปกรณ์การเลี้ยง + D.I.Y.
|
อุปกรณ์การเลี้ยง
|
D.I.Y. + Homemade
|
« หัวข้อที่แล้ว
|
หัวข้อถัดไป »
กระโดดไป:
เลือกหัวข้อ:
-----------------------------
Aquatic Plant
-----------------------------
=> คุยเรื่องไม้น้ำ
===> ห้องโชว์ตู้ไม้น้ำ
-----------------------------
Shrimp Club
-----------------------------
=> กุ้งเครฟิช
===> โชว์เครและตู้เคร
=> กุ้งแคระ
===> โชว์กุ้งและตู้กุ้งแคระ
=> กุ้งเรดบี
===> โชว์ตู้เรดบี
-----------------------------
Reef Club
-----------------------------
=> คุยเรื่องตู้ทะเล
===> ห้องโชว์ตู้ทะเล
-----------------------------
Fish & Aquatic Pet
-----------------------------
=> คุยเรื่องปลาๆ
===> ห้องหมอแคระ
===> ห้องปลาก้นตู้
===> ห้องปลาตัวแบน
===> ห้องปลากัด
===> ห้องปลาทอง
=> สัตว์น้ำอื่นๆ
-----------------------------
อุปกรณ์การเลี้ยง + D.I.Y.
-----------------------------
=> อุปกรณ์การเลี้ยง
===> D.I.Y. + Homemade
-----------------------------
International discussion
-----------------------------
=> International Discussion Boards
-----------------------------
ชุมชน C1UB
-----------------------------
=> ร้านกาแฟ
===> ห้องคนสร้างภาพ
===> ห้องร้องทุกข์
===> การใช้งานเว็บ
===> งานประกวด
=====> ACTAC - ACT Aquascpae Contest #3
=====> งานประกวดตู้ไม้น้ำ 2010
=====> ประกวดผลงาน DIY 2009
-----------------------------
Etc.
-----------------------------
===> ซื้อ-ขายสัตว์น้ำ
=====> ซื้อ-ขายปลา
=====> ซื้อ-ขายกุ้งเครฟิช
=====> ซื้อ-ขายกุ้งแคระ
=====> ซื้อ-ขายกุ้งเรดบี
===> ซื้อ-ขายต้นไม้น้ำ
===> ซื้อขายของทะเล
=====> ซื้อ-ขายก้นตู้
=====> ซื้อ-ขายสัตว์ทะเล
=====> ซื้อ-ขายอุปกรณ์ตู้ทะเล
===> ซื้อ-ขายอุปกรณ์การเลี้ยง
===> ซื้อ-ขายสินค้าอื่นๆ
===> แลก-แจกฟรี
=> Aqu@Mind
===> ห้องจับฉ่าย Aqu@mind
===> ตู้ปลา Aqu@Mind
===> Aquality
===> Aquamart
===> Atlantis
===> Blue Spaces
===> Cronos
===> Egg e egg egg
===> Ferka
===> NATURISM
===> THaRA
===> The Nature
===> ต้นสาย...ปลายน้ำ
===> ไม้น้ำ@เมล็ดกาแฟ
กำลังโหลด...
บอร์ดเก่านี้ "โพสข้อความไม่ได้" แล้วนะครับ
ตอนนี้เราย้ายไปใช้บอร์ดระบบใหม่แล้ว
สมาชิกเก่าที่ล็อกอินล่าสุดไม่เกิน 1 ปี สามารถใช้ username และ password เก่าล็อกอินได้เลย ไม่ต้องสมัครใหม่
<< คลิ๊กที่นี่เพื่อไปบ้านใหม่ได้เลย >> หรือเข้าไปที่ https://aqua.c1ub.net/home